Coinbase Wallet enables users to stake ETH without minimum requirements with Shared ETH Staking
November 30, 2023

Introduction
99% of wallets hold less than the 32 ETH minimum required to stake, making ETH staking out of reach for most token holders. That’s why we recently introduced Shared ETH Staking — a product that enables users to stake ETH in any amount.
Self-custodial wallets can integrate this capability into their wallet offering via API to empower the vast majority of their users to stake ETH for the first time. This integration relies on Coinbase's industry-leading validators to provide a solution that is as easy to implement as it is secure.
Ethereum is relatively unique among PoS protocols in that there is no native delegation built into the protocol. This has resulted in a lack of staking functionality within Ethereum wallets, which is markedly different from other ecosystems such as Kelpr wallet staking for Cosmos SDK chains and Phantom wallet staking for Solana. Ecosystem-specific wallets prioritize staking because it is the most demanded and sticky feature for users (aside from sending/receiving/storing funds), resulting in high wallet adoption and user retention.
We believe that staking ETH is a non-negotiable, table stakes feature for wallets. We’re thrilled to pioneer this feature with Coinbase Wallet and look forward to supporting all wallets in bringing this capability to their users.
The challenge for Coinbase Wallet
Coinbase Wallet is a self-custody wallet where users can store their private keys to manage all of their crypto and NFTs, access decentralized exchanges to bridge and swap, and explore DeFi and Web3. As the staked ratio of ETH continues to rise post-Shapella upgrade, end users have been looking for more flexible staking options that do not require committing 32 ETH.
Developing a net new staking solution for self-custody wallets requires herculean efforts and a minimum commitment of several quarters with engineering expertise requiring front end, back end, devOps, and smart contract engineers to deliver a premium final product. This is on top of navigating the complexity of Ethereum’s staking requirements. For self-custody wallet end users, this includes the 32 ETH minimum requirement to set up a new validator (assuming a USD/ETH price of $2,000, that puts the requirement at $64,000) and lack of delegation capabilities on the protocol. Since this prices out most retail users, wallets need to manage additional complexity of aggregating user funds to enable non-custodial staking or risk excluding the majority of their users from ETH staking. These nuances complicate design and implementation for wallets.
If wallets are successful and achieve scale with their ETH staking product, validator set up becomes another problem. Without an automated process, wallet teams would react to incoming stake by setting up validators ad hoc. This creates friction for development teams and will not scale.
Another obstacle for self-custodial platforms in particular is monetizing staking. Because users self-custody, wallets for ETH cannot easily get paid without off-chain fee collection since rewards go directly to end users’ wallets. It is imperative that self-custodial staking offerings include embedded onchain fee mechanisms so that wallet providers are paid for providing staking services.
The safety and security of user assets is top of mind for users and wallet providers alike, making it all the more important to choose an auditable solution and a provider with an unbeatable performance track record.
To make staking more accessible to its users while addressing all of these concerns, Coinbase Wallet chose to leverage our Shared ETH Staking offering.
Benefits of Shared ETH Staking
Reach a larger audience for staking
The solution empowers wallets to reach a much larger audience of end users to stake ETH directly from their self-custody wallets, without the need to meet minimum stake requirements or build staking infrastructure in-house.
Configurable commissions
Simplify commissions by embedding your ETH staking rates with our intuitive integration, with commissions paid out onchain via smart contracts. Make changes whenever necessary through a multi-sig wallet created during implementation.
Easy implementation
Implementation for Coinbase Wallet took one front end engineer and one back end engineer. This process was managed by CDP’s dedicated service team. They provide detailed documentation and are available to assist developers through the technical integration.
Transparent onchain staking
When staking through CDP’s Shared ETH Staking solution, all staking operations — from validator management to deposits and rewards distribution — are carried out onchain via audited smart contracts, ensuring that all actions are transparent, auditable, and reliable.
Deep liquidity
Shared liquidity enables quick ETH deposits and withdrawals, diversifies risk, and creates a smooth experience for users looking to stake or unstake their ETH.
Secure and reliable staking
We offer a simplified way to stake ETH on trusted, enterprise-grade validators. Wallets and end users come to Coinbase because of our unbeatable performance track record which has 0 instances of double signing to date.
Smart contracts and validator operations
This solution utilizes Kiln’s smart contract technology. All smart contracts were externally audited by Spearbit as part of Kiln’s development process and audited by Coinbase’s blockchain security team prior to product development. Integrators who would like to review the audit details may do so by signing an ETH Staking Smart Contract Evaluation Agreement with Kiln.
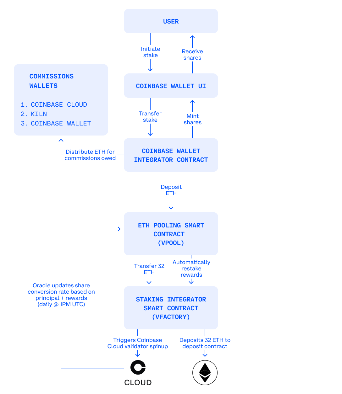
Integration contract
Contract where users can send their ETH to be deposited to the pool. This contract is deployed as part of a wallet integrator’s specific agreement with us; Coinbase does not take custody of the ETH at any point during this flow. Commission and reward addresses are configured in this contract and settled onchain.
vPool contract
Combines all end user ETH across our wallet integrators. End user’s ETH is moved from vPool to vFactory to create new validators in 32 ETH increments. For withdrawal requests, this contract manages liquidity generation to convert an end user’s shares back to ETH.
vFactory contract
Staking integrator contract that manages validator entry and exit. This contract handles the deposit transaction to the ETH deposit contract.
Coinbase standardizes the validator set up as funds will be aggregated across multiple integrators. Our validators are:
Set up across AWS and GCP across 5 non-US regions
Distributed across Prysm and Lighthouse (consensus clients) and Geth (execution client)
MEV-boost enabled
Deposit flow
The flow of funds for end users initiating staking is as follows:

End user funds are deposited through the integration contract to the vPool. The integration contract returns shares, which represent the deposited ETH amount. These shares are held as a non-liquid cToken. These are ERC-20s for the customer on block explorers. The only functionality these tokens have are mint or burn. Integrators like Coinbase Wallet may choose to display shares to end users or abstract away the shares and display values in ETH.
The vPool aggregates end users’ deposited ETH and sends it to the vFactory contract in 32 ETH increments. Then, vFactory deposits to the Ethereum Foundation’s deposit contract, triggering validator creation.
A cToken model determines the conversion rate between shares and ETH. A Coinbase-managed oracle updates and broadcasts the conversion rate once per day at 1PM UTC. At update time, the oracle triggers calculation of commissions owed to all parties, and this amount will be assigned to the payable addresses with incoming deposits. The commission payout will be triggered automatically once a month on the first.
Coinbase will collect the commission recipient addresses during the onboarding process, so commissions are distributed onchain.
For upgrading and managing the integrator’s contract, which includes altering commissions or changing addresses, a multisig wallet will be created requiring two-of-three signing including Coinbase, Kiln, and the relevant integrator.
Please note that the ETH Pooling smart contract may be used across multiple integrators.
Request withdrawal flow
When an end user wants to unstake their ETH, the flow of funds looks as follows:

The integration contract mints an exit ticket for the amount of shares the end user requested to withdraw. When the oracle conversion rate refreshes once per day, the vPool evaluates all pending exit requests. If there is not enough liquidity in the vPool, the vPool contract will exit validators to free up ETH to fund exits.

Liquid ETH entering the vPool from rewards or new deposits will fund withdrawals before new validator creation.
Request claim flow
Once the liquidity has been established, the end user can trigger the final claim process:

About Coinbase Developer Platform
Coinbase Developer Platform provides performant, secure, enterprise-grade staking infrastructure for 15+ networks for developers building solutions for exchanges, fintechs, custodians, dapps, self-custody wallets, and more. In addition to our Shared ETH Staking solution, we offer public community validators for staking.
Get in touch with our team to learn more about Shared ETH Staking. To delegate to one of our public validators, review our documentation.
About Coinbase Wallet
Coinbase Wallet is a self-custodial wallet that gives users complete control of their crypto. Users can store their private keys and and manage crypto and NFTs in a single wallet, access decentralized exchanges, and explore DeFi and Web3. Coinbase Wallet leverages industry-leading security practices to protect users’ private keys, helping to secure their digital assets.
Disclaimer
This document and the information contained herein is not a recommendation or endorsement of any digital asset, protocol, network, or project. However, Coinbase may have, or may in the future have, a significant financial interest in, and may receive compensation for services related to one or more of the digital assets, protocols, networks, entities, projects, and/or ventures discussed herein. The risk of loss in cryptocurrency, including staking, can be substantial and nothing herein is intended to be a guarantee against the possibility of loss. Reward rates listed herein are estimates, are not guaranteed and are set by the protocol and remain subject to change. Actual rate of rewards earned may vary significantly and may be zero. This document and the content contained herein are based on information which is believed to be reliable and has been obtained from sources believed to be reliable, but Coinbase makes no representation or warranty, express, or implied, as to the fairness, accuracy, adequacy, reasonableness, or completeness of such information, and, without limiting the foregoing or anything else in this disclaimer, all information provided herein is subject to modification by the underlying protocol network. Any use of Coinbase’s services may be contingent on completion of Coinbase’s onboarding process and is Coinbase’s sole discretion, including entrance into applicable legal documentation and will be, at all times, subject to and governed by Coinbase’s policies, including without limitation, its terms of service and privacy policy, as may be amended from time to time.